标书编写及应答技巧

图片[1]-标书编写及应答技巧(1)

第1页 / 共10页

图片[2]-标书编写及应答技巧(1)

第2页 / 共10页

图片[3]-标书编写及应答技巧(1)

第3页 / 共10页

图片[4]-标书编写及应答技巧(1)

第4页 / 共10页

图片[5]-标书编写及应答技巧(1)

第5页 / 共10页

图片[6]-标书编写及应答技巧(1)

第6页 / 共10页

图片[7]-标书编写及应答技巧(1)

第7页 / 共10页

图片[8]-标书编写及应答技巧(1)

第8页 / 共10页

图片[9]-标书编写及应答技巧(1)

第9页 / 共10页

图片[10]-标书编写及应答技巧(1)

第10页 / 共10页
已完成全部阅读,共10页
标书编写及应答技巧-知知文库网
标书编写及应答技巧
此内容为免费资源,请登录后查看
0
免费资源
© 版权声明
THE END
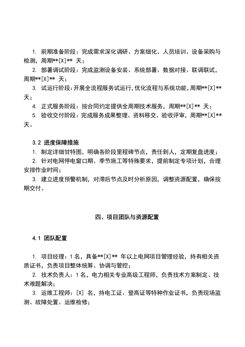
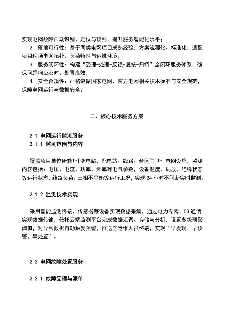
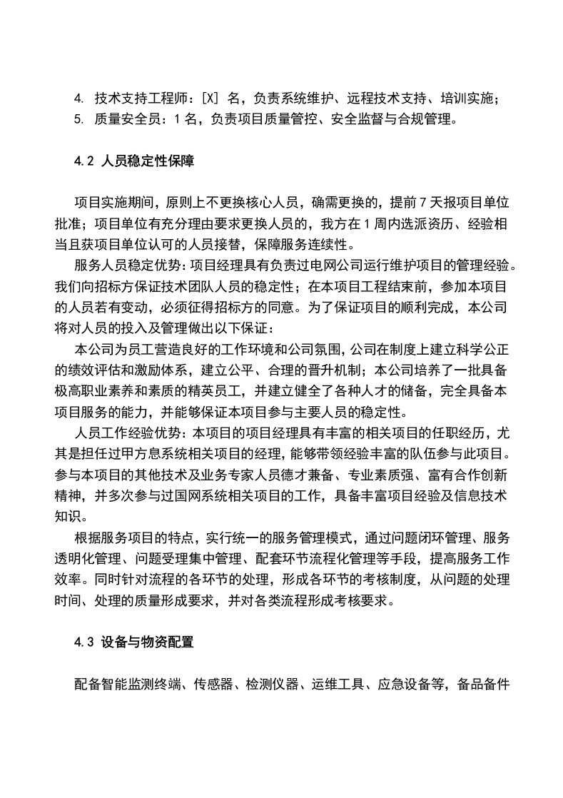
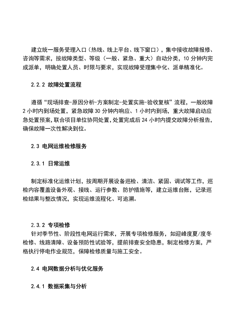
XX公司标书编写模板技术应答参考一、技术方案总体设计1.1项目概况与建设目标结合招标文件要求,本项目聚焦**[电网具体服务类型,如配网运维、智能监控、故障抢修、电网数字化改造等]*,依托公司在电力行业的技术积累与项目经验,构建“安全可靠、智能高效、运维便捷”的技术服务体系,实现电网运行状态实时监测、故障快速处置、数据智能分析、服务闭环管理,全面提升电网供电可靠性、运维效率与智能化水平,满足项目单位对电网安全稳定运行的核心需求。1.2总体技术路线遵循“标准化设计、模块化部署、智能化应用、全流程管控”的原则,采用“云-边一端”一体化技术架构,以电网现场设备为终端感知层,边缘计算节点为数据处理层,云端平台为核心管控层,整合数据采集、通信传输、分析研判、指令下发、服务响应等全流程功能,实现电网运行数据的实时采集、智能分析、精准预警与高效处置,同时兼容现有电网系统,保障方案的兼容性、扩展性与落地性。1.3方案核心优势1.技术先进性:融合物联网、大数据、A1智能研判、5G通信等前沿技术,
喜欢就支持一下吧
点赞25 分享
相关推荐
评论 抢沙发
头像
欢迎您留下宝贵的见解!
提交
头像

昵称

取消
昵称表情代码图片

    暂无评论内容