铁路既有线施工指导文件

第1页 / 共263页

第2页 / 共263页

第3页 / 共263页

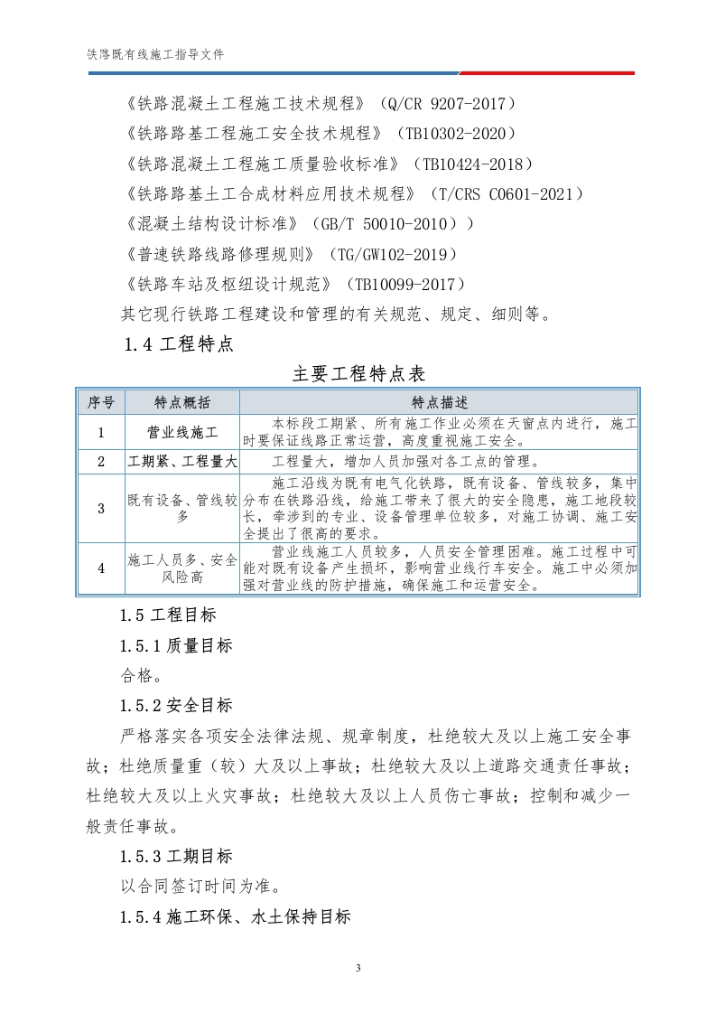
第4页 / 共263页

第5页 / 共263页

第6页 / 共263页

第7页 / 共263页

第8页 / 共263页

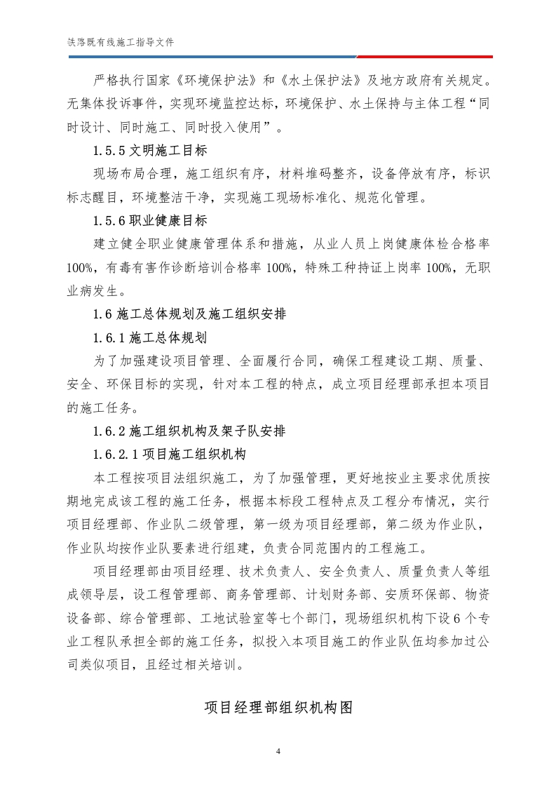
第9页 / 共263页

第10页 / 共263页

第11页 / 共263页

第12页 / 共263页

第13页 / 共263页

第14页 / 共263页

第15页 / 共263页

第16页 / 共263页
该文档为免费文档,您可直接下载完整版进行阅读
铁路既有线施工指导文件-知知文库网
铁路既有线施工指导文件
此内容为免费资源,请登录后查看
0
免费资源
© 版权声明
THE END
铁路既有线施工指导文件1.总体施工组织布置及规划1.1编制依据工程量清单、图纸、指导性施组、答疑澄清说明文件等国家、行业、中国国家铁路集团有限公司(含原铁路总公司和铁道部)现行的设计规范、施工规范、技术规程、质量验收标准、《普速铁路线路修理规则》、《铁路工务安全规则》以及相关的铁路营业线施工安全管理办法和规定。通过踏勘工地从现场调查、采集、咨询所获取的资料。施工关键技术、机械配套技术研究、科研及试验成果等。我单位所拥有的人力、机械设备资源,施工管理水平、工法及科研成果和多年积累的工程施工经验。1.3编制原则(1)全面兑现合同的原则以先进的技术、科学的管理、良好的信誉、一流的质量,高起点开局、高标准推进、高质量完成承建工程,实现科技创新、管理创新。(2)坚持科学性、先进性、经济性与合理性、实用性相结合的原则采用先进的施工技术、科学的组织方法、合理的安排顺序,推动企业技术进步,实现经济效益与社会效益的双丰收。(3)坚持高起点规划、高标准要求、高质量落实,全面实现质量目标的原则积极推广应用新技术、新工艺、新设备、新材料、新测试方法,采用国内外先进、成熟、可靠的方法和工艺,依靠产品生产工厂(场)化、智能化、施工作业专业化、过程控制系统化、施工管理信息化,优化施工方案,实现质量目标。(4)坚持“六位一体”管理的原则结合本建设项目特点,建立健全项目管理的目标体系、责任体系、分级控制系统和评价评估体系,按照计划、组织、指挥、协调、控制等基本环节,将质量、安全、工期、投资效益、环境保护、技术创新及稳定分解细化为最佳匹配的实施目标,以标准化管理为基础,全面实现“六位一体”
喜欢就支持一下吧
点赞9 分享
相关推荐
评论 抢沙发
头像
欢迎您留下宝贵的见解!
提交
头像

昵称

取消
昵称表情代码图片

    暂无评论内容