

第1页 / 共9页

第2页 / 共9页

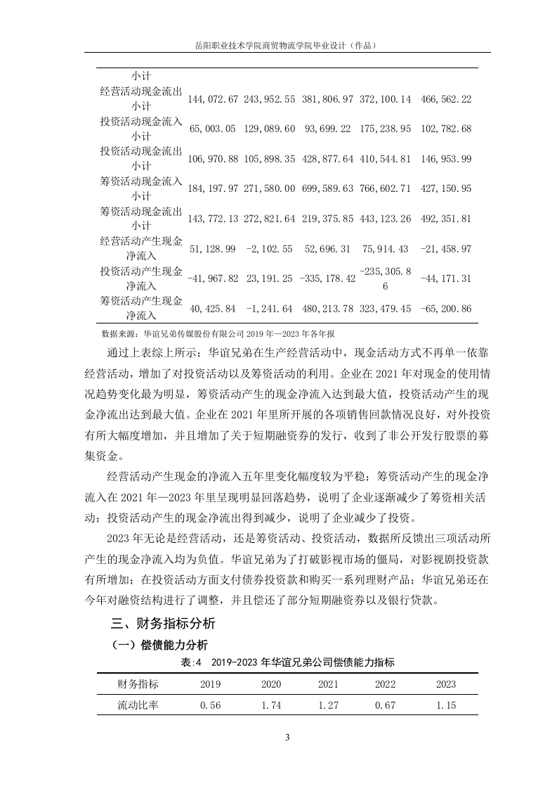
第3页 / 共9页

第4页 / 共9页

第5页 / 共9页

第6页 / 共9页

第7页 / 共9页
试读已结束,还剩2页,您可下载完整版后进行离线阅读
华谊兄弟的财务报表分析此内容为付费资源,请付费后查看
黄金会员免费钻石会员免费
付费资源
© 版权声明
文章版权归作者所有,未经允许请勿转载。
THE END
目录一、公司简介...二、财务报表分析....(一)资产负债表分析.(二)利润表分析(三)现金流量表分析2三、财务指标分析.....3(一)偿债能力分析3(二)盈利能力分析...(三)营运能力分析...5四、分析结果及建议...6(一)分析结果....(二)建议.....6参考资料:.…华谊兄弟的财务报表分析姓名一、公司简介华谊兄弟传媒股份有限公司,由王忠军、王忠磊两兄弟创立于1994年11月19日。公司的起步主要是投资姜文、冯小刚的电影从而打入了电影行业,集中投资冯小刚每年的贺岁电影,也由此投入到传媒产业。华谊兄弟主要经营项目包括:电视剧、摄制电影(单片)、企业形象策划、影视文化信息咨询服务、综艺、动画片、影视项目的投资管理、经营进出口业务等,在诸多领域都取得优异成绩。华谊兄弟传媒是中国最知名的综合性娱乐军团之一,集团旗下有华谊兄弟影业投资有限公司、华谊兄弟时代文化经纪有限公司、华谊兄弟音乐有限公司、华谊兄弟广告有限公司、华谊兄弟电视节目事业有限公司、华谊兄弟国际发行有限公司等。二、财务报表分析(一)资产负债表分析表1:2019一2023年华谊兄弟传媒股份有限公司负债结构单位(万元)短期借款应付账款其他应付款长期借款负债合计2019年66,802.2350,103.9610,957.1650,218.57325,389.472020年78.488.4431.077.0430.265.6084.877.83413.852.102021年188.919.0043.360.00127.449.3754,505.49716.377.012022年109,246.0448,711.1549,362.15169,633.671.000,221.822023年55,038.5171,844.6948,989.36227,373.91960,237.63数据来源:华谊兄弟传媒股份有限公司2019年一2023年各年报通过上表所示负债结构可知:华谊兄弟传媒股份有限公司负债合计明显增多,2023年较2022年有所下降。其中短期借款由2019年66802.23万元上升至2021年325389.47万元,2022年一2023年短期借款才有明显下降趋势。随着企业的运营,盈利状态的上升,公司的借款也就随之而增加,是企业资金链中不可忽视的关键。应付账款的变动情况相对稳定,没有特别明显的波动。其他应付款在2019年一2023年中,2021年达到127449.37万元,债款的明显增加,随后的两年有所明显下降,2023年下降至48989.36万元:长期借款的增长尤为突出,由2019年50218.57万元增长到2023年227373.91万元。(二)利润表分析岳阳职业技术学院商贸物流学院毕业设计(作品)表2:2019一2023年华谊兄弟传媒股份有限公司利润表单位(万元)2019年2020年2021年2022年2023年一、营业收入201.396.38238.902.28387.356.51350.345.73394.627.61减:营业成本91.023.2493.367.49192.583.35171.034.80215,261.61税金及附加1,979.781387.322.372.802,046.112,059.34销售费用38.266.6932.982.7358,576.1181,248.9172.548.15管理费用9,461.7522.958.2741,634.7054.699.9755,803.42财务费用7,346.729,882.8014.235.8928.083.6329.010.79资产减值损失8.435.702.992.991,824.777,446.0527,990.14加:投资收益37.392.6042.584.9362.684.64111,915.5076,956.90二、营业利润82.275.09117.915.61138.813.53117.701.7781.616.92加:营业外收入8.198.1710,338.1211,119.1711,464.6626.984.92减:营业外支出696.72343.50289.75389.981,072.88三、利润总额89,776.54127.910.23149.642.96128,776.45107,528.97减:所得税费用22,461.6424.473.4027,819.4629.381.238.824.35四、净利润67314.90103.436.83121,823.4999.395.2298.704.62数据来源:华谊兄弟传媒股份有限公司2019年一2023年各年报通过上表所示现金流量表可知:2019年一2023年公司经营情况良好,华谊兄弟这五年营业收入总体呈现增长趋势,2019年一2021年增长持续增长。在2021年达到最高值,相比2020年增长62.14%:净利润值在2021年也达到最高值,相比2020年增长17.78%。超凡网络(控股)有限公司在香港联交所IP0的成功是华谊兄弟净利润得以大幅增加原因所在。通过对2021年与2022年利润分析对比,2022年下降幅度明显,营业利润相比2021年下降15.21%,利润总额下降13.94%,净利润下降17.21%。在2022年华谊兄弟票房表现不如2021年,对市场没有准确的定位,影视作品收益效果不如去年。在2023年里华谊兄弟营业收入达到最高值,在今年里华谊兄弟签约多名著名艺人,因此给企业带来了收益。但利润总额却呈现出相反趋势,其主要是在今年营业成本的加大投入。综上所示华谊兄弟近五年的利润还是可观的,其主要原因分析为以下几点:第一公司利用了自身的优势,完善了产业链,加大了市场拓展力度:第二华谊兄弟进步完善了影视传媒产业链的布局:第三这五年里公司各项核心业务保持稳健发展。(三)现金流量表分析表3:2019一2023年华谊兄弟传媒股份有限公司现金流量表单位(万元)2019年2020年2021年2022年2023年经营活动现金流入195,201.65241,850.01434,503.28448,014.57445,103.242岳阳职业技术学院商贸物流学院毕业设计(作品)小计经营活动现金流出144,072.67243,952.55381,806.97372,100.14466,562.22小计投资活动现金流入小计65,003.05129,089.6093,699.22175,238.95102,782.68投资活动现金流出小计106,970.88105,898.35428,877.64410,544.81146,953.99筹资活动现金流入184,197.97271,580.00699,589.63766,602.71427,150.95小计筹资活动现金流出小计143,772.13272,821.64219,375.85443,123.26492,351.81经营活动产生现金51,128.99-2,102.5552,696.3175,914.43-21,458.97净流入投资活动产生现金-41,967.8223,191.25-335,178.42-235,305.8-44,171.31净流入6筹资
暂无评论内容