

第1页 / 共10页

第2页 / 共10页

第3页 / 共10页

第4页 / 共10页

第5页 / 共10页

第6页 / 共10页

第7页 / 共10页
试读已结束,还剩3页,您可下载完整版后进行离线阅读
广东陪跑公司财务分析报告此内容为付费资源,请付费后查看
黄金会员免费钻石会员免费
付费资源
© 版权声明
文章版权归作者所有,未经允许请勿转载。
THE END
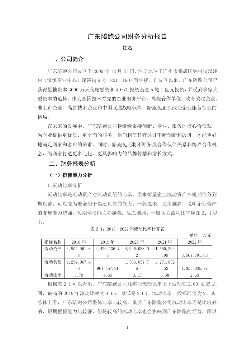
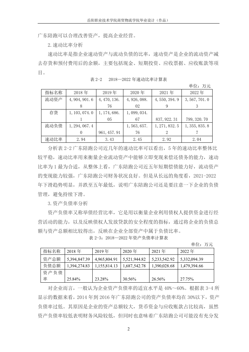
目录一、公司简介..1二、财务报表分析...(一)偿债能力分析1(二)盈利能力能力分析3(三)运营能力分析......三、分析结果及建议......6(一)广东陪跑财务报表分析存在问题6(二)优化广东陪跑财务报表对策.....6参考文献…9广东陪跑公司财务分析报告姓名一、公司简介广东陪跑公司成立于2009年12月21日,注册地位于广州市番禺区钟村街汉溪村(汉溪商业中心)泽溪街9号1801、1901写字楼。自成立以来,广东陪跑公司已获得星柚资本3000万天使轮融资和AD-VC投资基金A轮1亿元投资,并受到多家大型资本的追捧。作为全国技术领先的企业服务平台、高校合作单位、政府关注企业、准上市企业、高新技术企业和中国联通战略伙伴,陪跑兔正在改变企业服务行业的格局。在未来的发展中,广东陪跑公司将继续秉持创新、专业、服务的核心价值观,为企业提供更优质、更全面的服务。他们相信只有通过不断创新和改进,才能更好地满足商家和客户的需求。同时,陪跑兔还将不断拓展合作伙伴关系和跨界合作机会,为商家打造更多元化、更具影响力的品牌传播和增长方式。二、财务报表分析(一)偿债能力分析1.流动比率分析流动比率是流动资产对流动负债的比率,用来衡量企业流动资产在短期债务到期以前,可以变为现金用于偿还负债的能力。一般说来,比率越高,说明企业资产的变现能力越强,短期偿债能力亦越强:反之则弱。一般认为流动比率应在2:1以上。表2-1:2018一2022年流动比率计算表单位:万元指标名称2018年2019年2020年2021年2022年流动资产4,904,901.64470,136.74.926.088.04,550,394862.993,567,701.03流动负债1,294,067.41,563,657.71,271,8320961,457.916.521,355,835.87流动比率3.794.653.153.582.63根据表2-1可以看出,广东陪跑公司几年的流动比率上下波动在2.60-4.65之间,最高的2019年流动比率为4.65,最低是2.63,流动比率一般标准值为2。从总体上看,广东陪跑公司整体比率比较高,说明广东陪跑公司流动比率还是比较好的,短期偿债能力比较强,但是较高的流动比率也会影响到广东陪跑的经营,所以岳阳职业技术学院商贸物流学院毕业设计(作品)广东陪跑可以合理改善资产,提高企业经营。2.速动比率分析速动比率是指企业速动资产与流动负债的比率,速动资产是企业的流动资产减去存货和预付费用后的余额,主要包括现金、短期投资、应收票据、应收账款等项目。表2-22018一2022年速动比率计算表单位:万元指标名称2018年2019年2020年2021年2022年流动资产4.904.901.64,470.136.4.926.088.4,550.394.93.567.701.0876029存货1.103.074.01,174,686.1.099.034.0567837,922.31799,320.70流动负债1.294.067.41.563.6571,271,832.51,355,835.80961,457.917627速动比率2.943.432.452.922.04分析表2-2广东陪跑公司近几年的速动比率可以看出,5年的速动比率整体比较平稳,速动比率用来衡量企业流动资产中能够立即变现来偿还债务的能力,速动比率为1最为合适,从整体上看,广东陪跑公司近五年短期偿债能力好,流动资产的变现能力较强,广东陪跑公司财务状况良好。但是从长远的角度看,2021-2022年下滑趋势明显,并跌至五年最低,说明广东陪跑公司还是要注意一下企业的负债管理,避免持续下滑。3.资产负债率分析资产负债率又称举债经营比率,它是用以衡量企业利用债权人提供资金进行经营活动的能力,以及反映债权人发放贷款的安全程度的指标,通过将企业的负债总额与资产总额相比较得出,反映在企业全部资产中属于负债比率。表2-3:2018-一2022年资产负债率计算表单位:万元指标名称2018年2019年2020年2021年2022年资产总额5,394,847.394.965.804.915,521,944.825,233,542.925.332.094.39负债总额1,394,274.831,155,814.131,687,542.781,390,028.681,479,394.66资产负债率25.84%23.28%30.56%26.56%27.75%对企业而言,一般认为企业资产负债率的适宜水平是40%~60%。根据表3-4所显示的数据来看,2014年到2016年广东陪跑公司的资产负债率均在30%以下,资产负债率过低。其原因是企业的资产总额较大,货币资金与应收账款占比较高,虽然资产负债率较低表明财务风险较低,但同时也意味着广东陪跑公司可能没有充分发2岳阳职业技术学院商贸物流学院毕业设计(作品)挥财务杠杆的作用,盈利能力也较低。4.产权比率分析产权比率=负债总额÷股东权益总额×100%表2-4:2018一2022年产权比率计算表单位:万元指标名称2018年2019年2020年2021年2022年1394.274.1,687,542.71,390,0281.479.394.负债总额831,155,814.13868664.000.5723.834.402.03843.514.3.852.699.股东权益总额573.809.990.7842473产权比率0.350.300.440.360.38般认为,产权比率越低,企业偿还长期债务的能力越强,债权人的利益越能得到好的保障。在稳定的资产结构中,投资者提供的资金应大于债权人提供的资金,并且产权比率应在1.5左右为标准适用范围。根据表26的分析发现,广东陪跑公司的产权比率低于0.5,数据过低说明企业采纳了低风险、低报酬的财务结构。广东陪跑公司不能充分发挥负债带来的财务杠杆收益。(二)盈利能力能力分析1.权益净利率分析权益净利率是企业净利润与平均净资产的比率,反映所有者权益所获报酬的水平表2-5:广东陪跑2018-2022权益净利率相关数据分析表单位:万元指标名称2018年2019年2020年2021年2022年净利率348.041.23417305.20551,103.62279,766.06284.040.974.000.572.53.834.402.03.843.514股东权益总额73.809.990.784243.852.699.73权益净利率0.090.110.140.070.07通过对表2-5的数据分析,我们可以发现广东陪跑近五年的盈利情况总体呈下降趋势。在2018-2022年间,虽然净利润有所增加,但这三年间股东权益增幅更大,因此企业权益净利率呈下降趋势,说明企业所有者权益获利能力下降。在2020年权益净利率较2019年上升了,说明企业投资人投入资本所获得的利润稍有增加。但在2021-2022年企业净利润大幅下降,股东权益总额增幅不大,因而权益净利率又下降了,所有者权益获利能力继续下降。2.总资产净利率分析总资产净利率是指公司净利润与平均资产总额的百分比。该指标反映的是公司
暂无评论内容