登云股份关联方交易舞弊审计存在的问题及对策

第1页 / 共11页

第2页 / 共11页

第3页 / 共11页

第4页 / 共11页

第5页 / 共11页

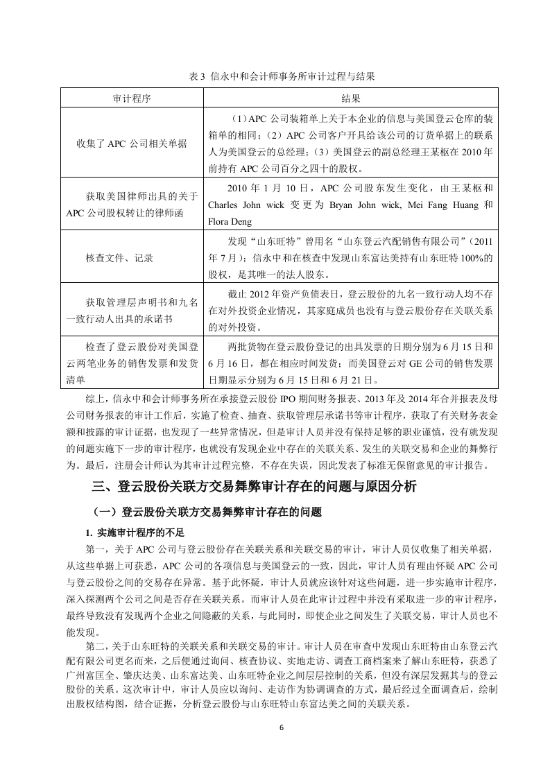
第6页 / 共11页

第7页 / 共11页
该文档为免费文档,您可直接下载完整版进行阅读
登云股份关联方交易舞弊审计存在的问题及对策-知知文库网
登云股份关联方交易舞弊审计存在的问题及对策
此内容为免费资源,请登录后查看
0
免费资源
© 版权声明
THE END
引言随着全球经济的快速增长,一些公司利用财务舞弊的方式以达到盈利的目的,其中,关联方交易是企业用来进行财务舞弊的一种手段。其实在交易市场中,关联交易是被允许存在的,因为关联方交易可以为企业带来好处,如交易流程简便、交易成本低、资金运作效率高等:可是在带来好处的同时,也存在一些弊端,如虚增企业利润,误导信息使用者,关联交易也为公司逃税、违法转移财产提供了一层看似合法的保护屏障。存在弊端主要是因为关联方交易的价格通常是由相关联的公司之间确定的,可能有失公允,侵害股东权益。所以,根据会计准则的要求,企业需要在年报的附注中对关联方及关联方交易进行披露,而企业通常为了不被财务报表使用者发现,不按照准则进行披露。企业还会利用审计人员很难发现此类交易的空缺,经常隐瞒非法动机,在关联方交易方面做手脚。由于我国现行的法律法规还有待完善,关联方交易便为公司提供了财务舞弊的手段。自二十一世纪以来,利用违规关联方交易手段完成交易的企业不少,例如紫鑫药业、阳煤化工、乐视网等,但最终被证监会查实,也付出了相应的代价近些年接连发生的关联方交易导致企业最终受损、被监管机构惩罚的事件,为各学者提供了研究的案例,学者们一致认为有效地控制不公允的关联方交易,有助于交易市场的健康发展。在关联方交易审计方面,Vishny和Shleifer(2004)指出无论企业是否存在关联方交易,企业都应将关联方信息进行披露:存在关联交易的,则必须将与交易相关的信息都披露出来。近些年的审计失败案例,降低了审计人员在人们心中的社会形象,也削弱了审计人员的信心。胡淑娟(2015)的出的结论则侧重于审计人员应提高自身业务能力和增强职业素养。刘熔芬(2014)通过研究,从审计风险评估、追加审计程序和审计完成阶段三个方面提出了针对关联方交易舞弊的审计策略。本文首先明确了相关概念、阐述了涉及到的理论知识,其次,对登云股份情况作了介绍,并分析会计事务所审计的过程与结果,再次,对登云股份关联方交易舞弊的审计存在的问题及原因作了分析,最后针对关联方交易舞弊的审计问题及原因进行了思考,并提出一些审计建议。一、相关概念的界定及理论基础(一)概念的界定1.关联方关联方的界定,各学者的理解不同,但是总体要素基本是一致的。企业经营过程中,如果出现有一方企业控制、共同控制另一方企业,或者对另一方企业实施重大影响的,还有两方或多方企业共同受一方企业控制或重大影响的,就构成关联方了。其中,控制就是在一个企业的决策或者经营过程中有重大的掌控权,企业的运营和发展方向是可以直接受到影响的。共同控制就是指对某项经济活动,两个企业共同控制,共同起到影响该项经济活动相关的重要财务和经营决策的作用。重大影响就是尽管对另一方企业没有控制权,但是在决定重大事顶的时候,有参与表决的权利,对公司的各项经营决策起到影响作用。2.关联方交易关联方交易简单来讲,就是与企业有关联关系的公司发生的转移资源、劳务或义务的,其中包括提供商品、销售商品以及销售劳务的业务往来,还包含业务担保以及资产转移等等。因为企业的规模大小各不相同,经营的模式也非常的多元化,关联企业之间进行交易是常态,这可以降低成本,提高企业的运作效率,这也是很多企业选择关联方交易首要考虑的因素。由于关联企业之间的特殊关系非常隐蔽因此被很多公司利用,从而达到管理层预期的目标。这就警示审计人员在审计过程中要对关联方交易尤其注意,以此来降低审计风险,提高经济市场的稳定性3.关联方交易的披露我国的会计准侧中的相关规定对上市公司如何进行关联方以及交易的披露有明确的解释,企业应该在财务报表的附注当中,披露合并范围之外的母子公司的信息,包括公司的名称、地址、业务类型、注册资金状况以及控股比例等。即便关联方没有发生交易行为,也需要披露被审计单位的相关信息,交易行为一旦在他们其中发生,相关的信息还需要在财务报表中进行披露,例如交易金额、类型、价格政策以及其他的有关信息。并且,企业只有在能提供确切证据的条件下才能披露该关联方交易是公平的。4.关联方交易舞弊关联方交易舞弊是指企业利用关联方交易虚增利润,粉饰财务报表,或是企业将关联方交易非关联化,并且在财务报表及附注部分未对关联方关系和关联方交易进行除当、充分的披露,会使财务报表使用者对企业的实际经营状况产生误解的舞弊行为。常用的关联方交易舞弊手段有:关联购销舞弊:受托经营舞弊:资金往来舞弊:费用分担舞弊等。5.关联方交易舞弊审计关联方交易舞弊审计是审计人员使用检查、查询企业关联方交易的会计记录和其他信息,获取审计证据,进行分析性复核,以识别出关联方交易的舞弊行为及其隐瞒方式并出具审计报告的一种监督活动。这种审计其实还应当包括舞弊正在发生或将要方式的防范和监督活动,其具有层次性、特殊性、困难性、风险性的特点,因此,此类审计工作对审计人员的要求极高。(二)理论基础1.交易成本理论减少交易成本是企业的目标之一。经济体系发展进程中,企业的专业分工与市场价格的运作技能产生,专业分工的现象逐渐出现,但是假如所有的采购与交易都根据市场机制进行,成本价格必然很高,因此,企业机制慢慢形成了,具有经济效率的组织体形成了。从一个单位转移产品或服务到另一个单位,这一过程中需要支付各种费用以及代价指的就是成本,搜寻信息的成本、契约成本、协商或决策的成本、执行和转换成本以及监督成本等是交易成本的主要内容。与一般市场交易对比发现,公司关联方交易中搜寻、协商的成本是可以减少的,对于公司而言,这是有利的一面。因此,关联方交易尽管有诸多不合理的地方存在,但是却不能禁止,而是应该提高监督力度,完善相关法律法规,提高关联方交易的规范性,切实发挥关联方交易的优势。2.舞弊的相关理论舞弊三角理论是由劳伦斯·索耶提出的,这一理论认为压力、机会和借口是舞弊不可缺少的三个条件。首先,舞弊的动机即是压力,这是发生舞弊的首要条件,比如:为了达到企业经营的目标。其次是机会,为舞弊提供保障,公司内部在控制制度不完善的情况下,舞弊的行为就可能滋生,因此被审计单位的内部控制是注册会计师需要重点关注的部分。最后是借口,指的是一种态度、价值观念,借口的存在让管理者做出不正确的行为,给舞弊的行为提供一个合理的理由,以求心安理得。3.现代风险导向审计理论该理论是指审计人员在充分了解和评价被审计单位的内部控制的基础上,通过分析来判断被审计单位的风险领域和程度,合理地把审计资源集中安排在高风险领域,针对不同风险因素的状况采取不同的审计程序,加强对风险较大的环节的实质性测试,将审计的剩余风险降到最低水平。现代风险导向审计将企业经营风险融入会计报表错报风险,不仅要对财务数据进行分析,还要对企业战略、经营坏节等非财务数据进行分析,最终实现舞弊审计的目标。因此,现代风险导向审计对注册会计师的专业能力要求更高,不仅要具有会计、审计知识,更要掌握企业管理知识、行业知识等。二、登云股份关联方交易舞弊审计的案例介绍(一)基本情况介绍1.登云股份简介怀集登云汽配股份有限公司简称登云股份,1971年成立,位于广东省怀集县,主营业务为汽车发动机进排气门系列产品的研发、生产与销售,行业内的规模、产量均位居前列,并多次荣获国家级、省级奖项,甚至多次参加国家气门标准的制定,登云牌气门被评为广东省名牌产品。登云股份作
喜欢就支持一下吧
点赞0 分享
相关推荐
评论 抢沙发
头像
欢迎您留下宝贵的见解!
提交
头像

昵称

取消
昵称表情代码图片

    暂无评论内容