

第1页 / 共18页

第2页 / 共18页

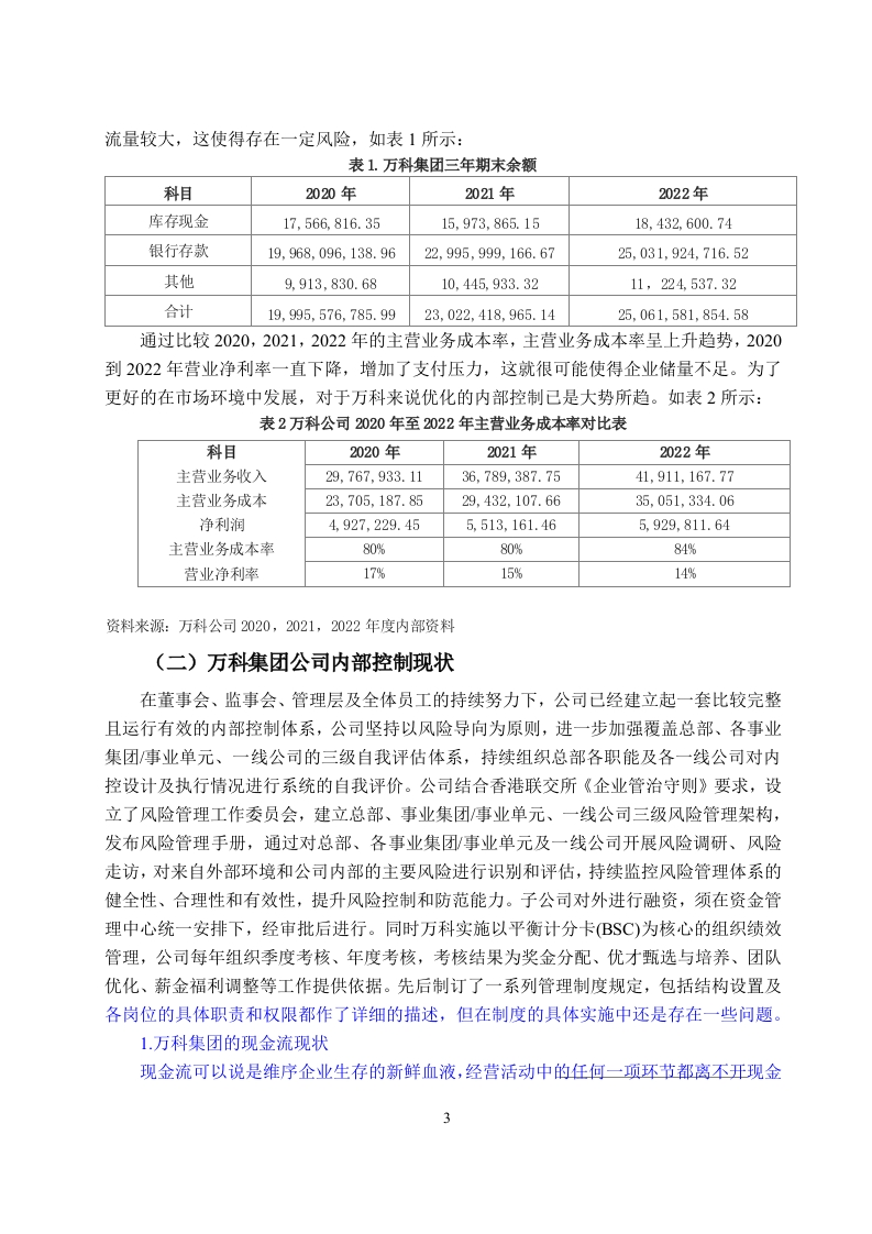
第3页 / 共18页

第4页 / 共18页

第5页 / 共18页

第6页 / 共18页

第7页 / 共18页
试读已结束,还剩11页,您可下载完整版后进行离线阅读
万科集团财务内部控制的探究和改进此内容为付费资源,请付费后查看
黄金会员免费钻石会员免费
付费资源
© 版权声明
文章版权归作者所有,未经允许请勿转载。
THE END
万科集团财务内部控制的探究和改进摘要近些年来,大量的财务舞弊案件使得人们更加关注企业的内部控制,但也同时说明了这些企业的内部控制体系中存在一定的缺陷。一个企业能否继续经营,其将在很大程度上决定其发展的水平与潜力,企业资金在运行过程中起点以及终点都是,能够在企业内部进行活跃的流动,是支付以及流通过程中的重要手段。如何有效的分析和规避可能产生的资金问题的出现,显得尤为重要。随着我国房地产行业的兴起,房地产企业也逐渐增多。随之而来的,房地产企业问题也日益突出,具有很强的流动性和灵活性,是企业生产经营的“血液”,关系着企业的生存和发展,是实现企业经营和管理目标的有力保障,因此企业想要获得稳定和长期发展就必须完善当前的内部控制,只有加强对房地产企业的内部控制,才能够保障房地产企业的盈利,进而促进房地产企业的长久发展。本文以万科集团为研究对象,房地产公司开发一个项目具有开发周期长、项目初期垫款较多、资金占用期长、资金回款时间久等特点,通过调查分析案例公司在内部控制方面存在的问题,提出针对性的解决措施,以提高风险防范和加大监督为主,优化万科集团的内部控制制度,在最大程度上确保资金的安全、企业的正常合法经营,从长期目标中实现企业的可持续发展。不仅可以对万科集团建设科学规范的内控体系,确保该项资金的运营提出有效建议,也能够为同类企业开展内部控制工作提供有效参考。关键词:万科集团:;内部控制AbstractInrecentyears,alargenumberoffinancialfraudcaseshavemadepeoplepaymoreattentiontotheinternalcontrolofenterprises,butitalsoindicatesthattherearecertaindeficienciesintheinternalcontrolsystemsoftheseenterprises.Whetheranenterprisecancontinuetooperatedependslargelyonitslevelandpotentialofdevelopment,whichisdeterminedbyitsmonetaryfunds.Thestartingandendingpointsofenterprisefundsintheoperationprocessaremonetary funds,whichcanactivelyflowwithintheenterpriseandareanimportantmeansofpaymentandcirculation.Itisparticularlyimportanttoeffectivelyanalyzeandavoidpotentialfinancialissues.WiththeriseofChina'srealestateindustry,realestateenterprisesaregraduallyincreasing.Asaresult,theissueofmonetary fundsinrealestateenterpriseshasbecomeincreasinglyprominent.Monetary fundshavestrongliquidityandflexibility,andarethe"blood"ofenterpriseproductionandoperation.Theyarerelatedtothesurvivalanddevelopmentofenterprises,andareapowerfulguaranteeforachievingbusinessandmanagementgoals.Therefore,inorderforenterprisestoachievestableandlong-termdevelopment,theymustimprovethecurrentinternalcontrolofmonetary funds.Onlybystrengtheningtheinternalcontrolofmonetaryfundsinrealestateenterprisescantheyensuretheprofitabilityo frealestateenterprisesandpromotetheirlong-termdevelopment.ThisarticletakesVankeGroupastheresearchobject.Thedevelopmento faprojectbyarealestatecompanyhasthecharacteristicsoflongdevelopmentcycle,highinitialadvancepayments,longfundoccupationperiod,andlongfundcollectiontime.Throughinvestigationandanalysisoftheproblemsintheinternalcontrolofmonetary fundsinthecasecompany,targetedsolutionsareproposedtoimproveriskpreventionandincreasesupervision,optimize VankeGroup'sinternalcontrolsystemofmonetaryfunds,ensurethesafetyo ffunds,normalandlegaloperationoftheenterprisetothegreatestextentpossible,andachievesustainabledevelopmentoftheenterprisefromlong-termgoals.NotonlycanitprovideeffectivesuggestionsforVankeGrouptoestablishascientificandstandardizedinternalcontrolsystemformonetaryfunds,ensuringtheoperationofsuchfunds,butitcanalsoprovideeffectivereferencesforsimilarenterprisestocarryoutinternalcontrolworkformonetaryfunds.Keywords:VankeGroup;Monetaryfunds;internalcontrols目录引论…1一、内部控制的概念及内容…(一)内部控制的概念(二)内部控制的内容.…二、万科集团内部控制现状分析.2(一)万科集团概况2(二)万科集团公司内部控制现状。3三、万科集团公司内部控制存在的问题6(一)内部环境方面….6(二)挖制活动方面…7(三)信息沟通方面….8(四)风险评估方面.…8(五)内部监督方面….8四、万科集团内部控制优化建议…。.9(一)优化内部控制环境.9(二)完善内部控制活动措施.10(三)优化信息沟通渠道...........
暂无评论内容