家园共育视域下幼儿园生活课程的实施现状的研究-以海口市观澜湖幼儿园为例

第1页 / 共19页

第2页 / 共19页

第3页 / 共19页

第4页 / 共19页

第5页 / 共19页

第6页 / 共19页

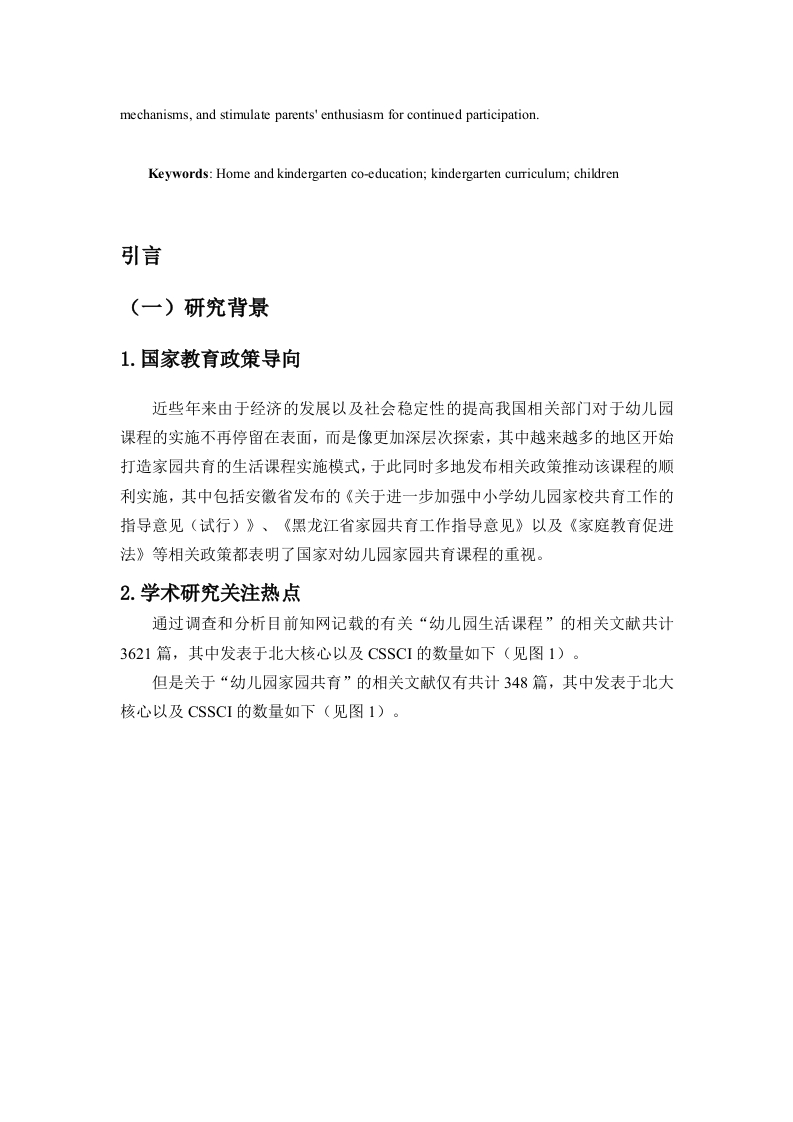
第7页 / 共19页
试读已结束,还剩12页,您可下载完整版后进行离线阅读
家园共育视域下幼儿园生活课程的实施现状的研究-以海口市观澜湖幼儿园为例-知知文库网
家园共育视域下幼儿园生活课程的实施现状的研究-以海口市观澜湖幼儿园为例
此内容为付费资源,请付费后查看
1020
立即购买
您当前未登录!建议登陆后购买,可保存购买订单
付费资源
© 版权声明
THE END
家园共育视域下幼儿园生活课程的实施现状的研究一以海口观澜湖幼儿园为例目录本科生毕业论文.1本科生毕业论文独创性声明,.2本科生毕业论文使用授权声明2引言….7(一)研究背景….71.国家教育政策导向.72.学术研究关注热点…73.个人研究兴趣驱动.….8(二)研究意义…81.理论意义….92.实践意义….9(三)相关概念界定79(四)文献综述10(五)研究方法.111.观察法。.112.访淡法..11一、生活课程对幼儿发展的价值和意义。.12二、家园共育下幼儿园生活课程实施现状.。13(一)家园共育下幼儿园生活课程的主题内容.13(二)家园共育下幼儿园生活课程实施情况.14三、家园共育下幼儿园生活课程实施存在的问题..................................16(一)时间差异导致参与度分化.…。..16(二)认知与兴趣不足引发消极参与.,16(三)家长专业特长闲置…。17(四)参与形式单一限制发挥17四、家园共育下幼儿园生活课程实施的改进对策,17(一)强化多元沟通渠道,优化信息传递与反馈.…17(二)创新活动规划,适配家长时间与需求…18(三)深度挖掘家长资源,实现精准匹配与高效利用…18(四)完善激励引导机制,激发家长持续参与热情.19结论…19参考文献20致谢…21附件….22家园共育下幼儿园生活课程的实施现状的研究以海口观澜湖幼儿园为例摘要:幼儿园阶段是孩子探索世界的主要时期,身心发展都极为迅速,因此幼儿园生活课程的设置与实施对其未来的成长和发展具有重要影响。同时家长是幼儿的第一任教师,了解幼儿的特点、兴趣和需求。他们的行为和教育观念会对幼儿产生重要影响,因此学校与家长双方都需要共同承担起关注,照顾以及教育幼儿的责任。以观察法和访谈法进行研究发现,海口市观澜湖幼儿园家园共育下生活课程的实施存在如下问题家长时间差异导致参与度分化,认知与兴趣不足引发消极参与,专业特长没有得以充分发挥,参与形式单一等。相应解决对策是强化多元沟通渠道,优化信息传递与反馈,创新活动规划,适配家长时间与需求,深度挖掘家长资源,实现精准匹配与高效利用,完善激励引导机制,激发家长持续参与热情。关键词:家园共育;幼儿园生活课程;幼儿A study on the implementation status of kindergarten life curriculum under homeco-education-based on Haikou Guanlanhu KindergartenAuthor:Ding Nan Tutor:Professor Li Weiyan(School of Education,Hainan Normal University,Haikou,571158)Abstract:The kindergarten stage is the main period for children to explore the world,andtheir physical and mental development is extremely rapid.Therefore,the design andimplementation of kindergarten curriculum have a significant impact on their future growth anddevelopment.At the same time,parents are the first teachers of young children;understandingtheir characteristics,interests,and needs is crucial.Parents'behaviors and educational conceptswill significantly influence the children,thus,both schools and parents need to jointly takeresponsibility for caring for and educating young children.Through research using observation andinterview methods,it was found that the implementation of the life curriculum under theco-education of the Mission Hills Kindergarten in Haikou City faces the following problems:insufficient awareness and interest from parents leading to negative participation,professionalstrengths not being fully utilized,and a single form of participation.The countermeasures are tostrengthen multiple communication channels,optimize information transmission and feedback,innovate activity planning,adapt to parents'time and needs,deeply explore parental resources,achieve precise matching and efficient utilization,improve the incentive and guidancemechanisms,and stimulate parents'enthusiasm for continued participation.Keywords:Home and kindergarten co-education:kindergarten curriculum:children引言(一)研究背景1.国家教育政策导向近些年来由于经济的发展以及社会稳定性的提高我国相关部门对于幼儿园课程的实施不再停留在表面,而是像更加深层次探索,其中越来越多的地区开始打造家园共育的生活课程实施模式,于此同时多地发布相关政策推动该课程的顺利实施,其中包括安徽省发布的《关于进一步加强中小学幼儿园家校共育工作的指导意见(试行)》、《黑龙江省家园共育工作指导意见》以及《家庭教育促进法》等相关政策都表明了国家对幼儿园家园共育课程的重视。2.学术研究关注热点通过调查和分析目前知网记载的有关“幼儿园生活课程”的相关文献共计3621篇,其中发表于北大核心以及CSSCI的数量如下(见图1)。但是关于“幼儿园家园共育”的相关文献仅有共计348篇,其中发表于北大核心以及CSSCI的数量如下(见图1)。期刊收录“幼儿园生活课程”与“幼儿园家园共育”的主题文章250200150100500期刊收录的“幼儿园生活课程”主题文章期刊收录的“幼
喜欢就支持一下吧
点赞0 分享
相关推荐
评论 抢沙发
头像
欢迎您留下宝贵的见解!
提交
头像

昵称

取消
昵称表情代码图片

    暂无评论内容