胡华工科技筹资方式及实施策略的研究

第1页 / 共11页

第2页 / 共11页

第3页 / 共11页

第4页 / 共11页

第5页 / 共11页

第6页 / 共11页

第7页 / 共11页
该文档为免费文档,您可直接下载完整版进行阅读
胡华工科技筹资方式及实施策略的研究-知知文库网
胡华工科技筹资方式及实施策略的研究
此内容为免费资源,请登录后查看
0
免费资源
© 版权声明
THE END
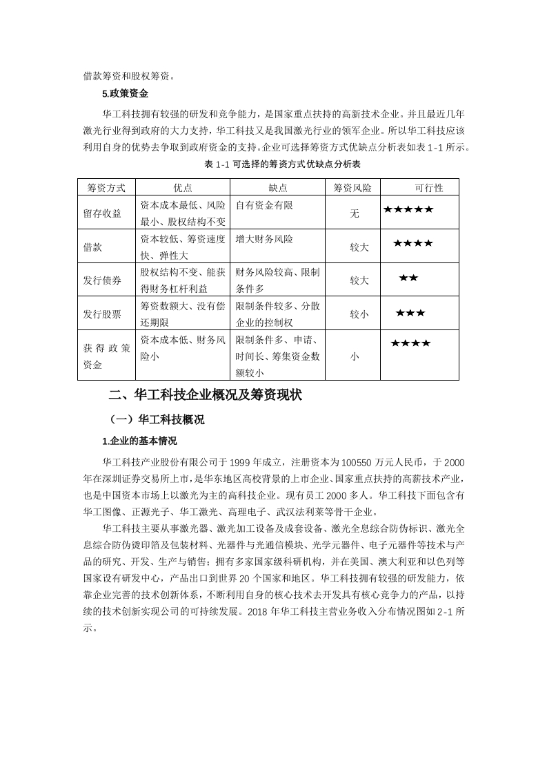
引言近年来,激光技术的广泛应用,国家相关政策大力扶持,使得我国激光行业进入了快速发展的阶段。激光行业的发展对我国经济的发展也有一定的促进作用。早在2006年我国政府发布的《国家中长期科学和技术发展规划纲要(2006-2020年)》中就将激光行业列为我国未来的15年重点发展的八项前沿技术之一,在2011年发布的《当前优先发展的高技术产业化重点领域指南(2011)》也将激光加工技术及设备列为当前应优先发展的21项先进制造高级技术产业化重点领域之一。在2017年我国激光产业市场规模达到287.9亿元,同比增长20.7%:2018年我国激光设备市场销售额605亿元,同比增长22.2%。可见随着激光需求的快速增长,我国将迎来激光黄金十年。刘学智,徐志斌(2019)指出激光广泛的应用于医学、工业、通信、武器、农业、科学技术等各领域,激光技术的应用对人类的精神文明和物质文明有极大推动作用,将人类带入了一个新高度。周敬(2016)指出金融改革的方向是利率市场化,对企业的发展也带来巨大的影响。为了保证企业战略目标的实现,企业应当及时地调整筹资策略,从而降低筹资成本提高经济利益。李艳琴(2016)指出当下企业的发展战略是通过筹资活动来完成来扩张并寻求自身发展.学术界一直非常重视对企业筹资问题的研究。通过对国内外研究文献进行查阅,发现国内外大多数学者都认为上市公司都极大的倾向于选用股权筹资作为企业主要方式。企业可以通过创新筹资模式、改善资本结构来扩展筹资渠道、节约资本成本。本文选取华工科技产业股份有限公司为研究对象,在对华工科技现处环境的基础上,研究企业筹资现状,对华工科技筹资策略的资本成本、筹资风险以及筹资可行性进行综合考量,为华工科技设计筹资方案并提出筹资建议,从而为企业筹资决策提供决策依据和理论支持,提高华工科技公司的筹资能力,满足企业资金需求,推动企业的可持续发展。激光行业在最近几年发展迅速,其研发周期较长,资金的需求量较大。目前国内学术界对我国激光行业筹资方面的研究较少,而专门针对某一特定激光企业的筹资策略研究也较为欠缺。所以,以某一激光公司为研究对象,研究其如何扩大筹资渠道、完善筹资结构、建立健全筹资机制,对于激光行业来说具有非常重要的理论意义和现实意义。对华工科技的筹资进行研究,并提出筹资建议,可以提高企业的核心竞争力,使企业得到更快更好的发展,从而推动激光行业在国内及世界上的发展。一、企业筹资概述(一)筹资的概念筹资是指企业根据自身的经营情况、投资活动和资本结构调整等需要,通过一定的金融市场和筹资渠道,采用一定的筹资方式,经济有效地筹措和集中资本的活动。(二)筹资原则1.以投定筹原则筹资的数量及筹资的时间、筹资方式及资本结构主要取决于投资项目的规模及风险与收益。因此,在选择筹资时必须考虑到投资项目的规模及项目的资金需求量,从而使筹资量与需求量达到平衡,同时还要考虑到投资活动时间的长短,科学的预测未来现金流入量和流出1量,确定合理的筹资时间。根据投资项目风险与收益情况选择合适的筹资方式。2.成本效益原则筹资的目标在于以最小的成本费用和最快的速度来筹集企业所需的资金。企业筹集资金可以采取的方式多种多样,但是不同的筹资方式所涉及到的成本、筹资难易程度、财务风险各不相同。因此,在筹资是必须对各种筹资方式、筹资渠道进行比较选择,不断的优化企业的资本结构,力求降低企业的资本成本。3.适度负债原则企业的资本结构是由所有者权益和负债构成的。企业负债所占的比例要与权益资本的多少、偿债能力的高低以及经营风险的大小相适应。既要防止企业负债率过高,导致财务风险过大,偿债能力不足:又要有效的利用负债经营,提高企业权益资本的收益水平。4.合法性原则企业的筹资活动影响着社会资金的流向和流量,涉及各有关方面的经济利益和国家的金融秩序。因此,企业筹资活动必须结构国家的宏观指导和调控,遵守国家相关法律法规,实现公平、公正、公开原则。(三)筹资方式1.内源筹资内源筹资主要是通过企业的自有资金也就是留存收益。内源筹资是所有筹资方式中成本最低的一种筹资方式。但是由于绝大多数企业的内部资本不能满足企业资金需求,并且留存的内部资金不会全部用于支持企业发展。所以,华工科技还需要通过其他筹资方式来筹集资金满足企业的发展需要。2.取得借款借款是一种很常见的方式尤其是在民间。现在大多数的企业也都采取借款来满足企业的资金需求。借款按其时间的长短可以分为短期借款和长期借款。大多企业选择借款的主要原因之一是,借款在一定程度上可以在税收上取得收益。华工科技几乎每年都会从银行取得短期借款,来维持企业的经营需要。华工科技的偿债能力比较强,建议华工科技可以适当采取这种措施来加强和银行之间的合作与联系,积极争取银行贷款额度,随时根据企业的资金需求量来调整企业的负债结构,最大限度的发挥资金的使用效率。3.发行债券发行公司债券是企业筹集债务资金的一种重要途径。现在的债券种类多种多样,越来越多的企业通过发行债券来筹集资金。债券市场在我国政府的大力支持下和企业资金需求量逐年呈递增趋势的作用下呈高速发展的趋势。并且通过发行债券筹资不仅能够让企业获得财务杠杆利益,还能保障所有者对企业的控制权。4.股权筹资股权筹资是大多数上市公司采用的一种筹资方式,发行股票筹集资金没有到期日的限制,相当于一项永久性的资金来源,并且不用支付固定的费用,公司自己选择分红或不分红。没有利息和到期日的约束,有利于降低企业的财务风险。根据数据显示,华工科技比较倾向于借款筹资和股权筹资。5.政策资金华工科技拥有较强的研发和竞争能力,是国家重点扶持的高新技术企业。并且最近几年激光行业得到政府的大力支持,华工科技又是我国激光行业的领军企业。所以华工科技应该利用自身的优势去争取到政府资金的支持。企业可选择筹资方式优缺点分析表如表1-1所示。表1-1可选择的筹资方式优缺点分析表筹资方式优点缺点筹资风险可行性资本成本最低、风险自有资金有限留存收益★★★★★最小、股权结构不变无资本较低、筹资速度增大财务风险借款较大★★★★快、弹性大股权结构不变、能获财务风险较高、限制发行债券较大★★得财务杠杆利益条件多筹资数额大、没有偿限制条件较多、分散发行股票较小★★★还期限企业的控制权资本成本低、财务风限制条件多、申请、获得政策★★★★险小时间长、筹集资金数小资金额较小二、华工科技企业概况及筹资现状(一)华工科技概况1.企业的基本情况华工科技产业股份有限公司于1999年成立,注册资本为100550万元人民币,于2000年在深圳证券交易所上市,是华东地区高校背景的上市企业、国家重点扶持的高薪技术产业,也是中国资本市场上以激光为主的高科技企业。现有员工2000多人。华工科技下面包含有华工图像、正源光子、华工激光、高理电子、武汉法利莱等骨干企业。华工科技主要从事激光器、激光加工设备及成套设备、激光全息综合防伪标识、激光全息综合防伪烫印箔及包装材料、光器件与光通信模块、光学元器件、电子元器件等技术与产品的研究、开发、生产与销售:拥有多家国家级科研机构,并在美国、澳大利亚和以色列等国家设有研发中心,产品出口到世界20个国家和地区。华工科技拥有较强的研发能力,依靠企业完善的技术创新体系,不断利用自身的核心技术去开发具有核心竞争力的产品,以
喜欢就支持一下吧
点赞0 分享
相关推荐
评论 抢沙发
头像
欢迎您留下宝贵的见解!
提交
头像

昵称

取消
昵称表情代码图片

    暂无评论内容