历史初二背诵内容八上(第2课)

第1页 / 共2页

第2页 / 共2页
已完成全部阅读,共2
历史初二背诵内容八上(第2课)-知知文库网
历史初二背诵内容八上(第2课)
此内容为付费资源,请付费后查看
220
立即购买
您当前未登录!建议登陆后购买,可保存购买订单
付费资源
© 版权声明
THE END
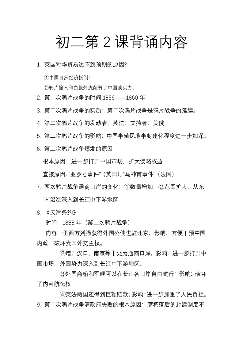
初二第2课背诵内容1.英国对华贸易达不到预期的原因?①中国自然经济抵制:②鸦片输入和白银外流削弱了中国购买力。2.第二次鸦片战争的时间:1856—1860年3.第二次鸦片战争的实质:第二次鸦片战争是鸦片战争的延续。4.第二次鸦片战争的发动者:英法;支持者:美俄5.第二次鸦片战争的影响:中国半殖民地半封建化程度进一步加深。6.第二次鸦片战争爆发的原因:根本原因:进一步打开中国市场,扩大侵略权益直接原因:“亚罗号事件”(英国);“马神甫事件”(法国)7.两次鸦片战争通商口岸的变化:①数量增加,②范围扩大,从东南沿海深入到长江中下游地区8.《天津条约》时间:1858年(第二次鸦片战争)内容:①西方列强获得外国公使进驻北京;影响:方便干预中国内政,破坏我国外交主权。②增开汉口,南京等十处为通商口岸;影响:进一步打开中国市场,外国势力深入到长江中下游地区。③外国商船和军舰可以在长江各口岸自由航行;影响:破坏了内河航运权。④英法两国还得到巨额赔款;影响:进一步加重了人民负担。9.第二次鸦片战争清政府失败的根本原因:腐朽落后的封建制度不敌先进的资本主义制度。10.谈谈你对英法联军火烧圆明园的感受:既是西方侵略者野蛮摧残人类文化的见证,也是文明古国落后就会挨打的证明。11.《北京条约》时间:1860年,内容:①承认《天津条约》有效②增开天津为通商口岸;影响:外国势力进一步扩张③割九龙司给英国;影响:领土主权进一步遭到破坏④赔款额大幅增加;影响:进一步加重了中国人民的负担12.《瑗珲条约》是近代割占中国领土最多的条约13.沙俄是近代史上侵占中国领土最多的国家14.两次鸦片战争的异同点同:①背景:都是发生在中国腐败落后的情况下②发动者:都有英国③目的:打开中国市场,掠夺原材料④手段:武力侵略⑤性质:非正义的侵略战争⑥结果:中国战败,被迫签下不平等条约⑦影响:日益沦为半殖民地半封建社会异:①背景上国内形势不同:第二次鸦片战争发生在中国内乱太平天国运动期间②侵略国增加:第一次是英国,第二次是英法美俄③规模:第二次参与国家更多,时间更长(4年),范围更广,破坏性更大
喜欢就支持一下吧
点赞0 分享
评论 抢沙发
头像
欢迎您留下宝贵的见解!
提交
头像

昵称

取消
昵称表情代码图片

    暂无评论内容