苏宁云商集团股份有限公司财务风险分析与防范

第1页 / 共18页

第2页 / 共18页

第3页 / 共18页

第4页 / 共18页

第5页 / 共18页

第6页 / 共18页

第7页 / 共18页
试读已结束,还剩11页,您可下载完整版后进行离线阅读
苏宁云商集团股份有限公司财务风险分析与防范-知知文库网
苏宁云商集团股份有限公司财务风险分析与防范
此内容为付费资源,请付费后查看
1020
立即购买
您当前未登录!建议登陆后购买,可保存购买订单
付费资源
© 版权声明
THE END
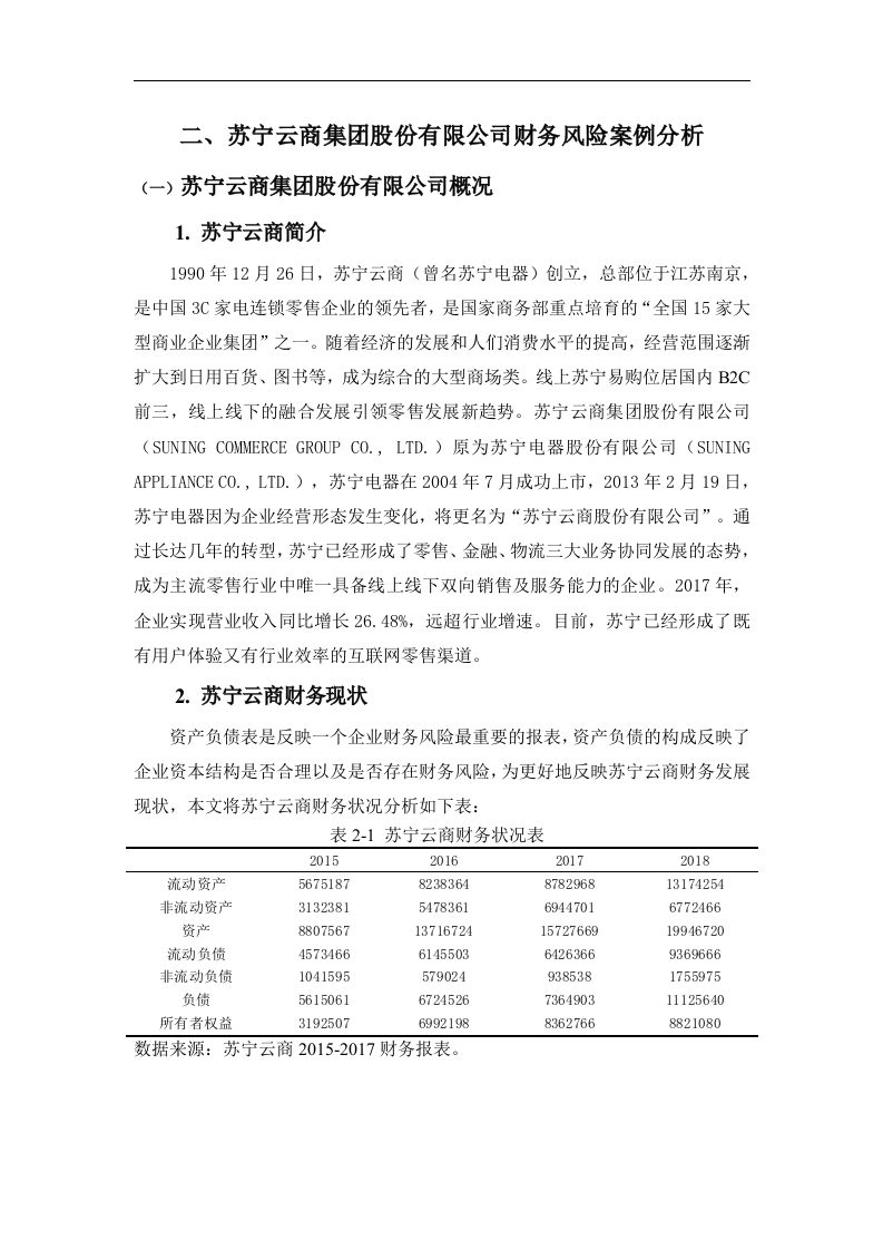
摘要随着电商的迅猛发展,产品与服务呈现出更为智能、更具有未来化的特点,因此互联网受到了越来越多人的青睐,各大企业为了快速发展都在通过举债来加速自己的发展,但快速发展的同时也给企业带来了一定的隐患,快速发展的风险往往与机遇并存,这些企业在快速发展的同时也面临着较大的财务风险在竞争态势越来越激烈,追求创新多元化发展,复杂多变的市场经济环境下,由于企业内外部诸多不确定因素的影响,常会导致企业面临这种风险。因此,企业管理者需要大力重视财务风险,采用科学、正确的方法对企业自身可能存在的财务风险进行有效分析,采取恰当的手段有效地识别并防范财务风险。本文通过对苏宁云商集团股份有限公司2015年至2018财务状况进行分析,从财务状况识别苏宁云商近几年发展发展过程中可能存在的财务风险问题,分析其背后的原因并寻找合适的对策来有效防范财务风险的发生,同时为我国其他上市企业提供更多的参考,促进我国上市公司健康持续地发展。关键词:财务风险:风险防范:苏宁云商AbstractWith the rapid development of e-commerce,products and services are moreintelligent and more futuristic,so the Internet has been favored by more and morepeople.In order to accelerate development,major companies are accelerating theirown debt.Development,but rapid development also brings certain hidden dangers toenterprises.The risks of rapid development often coexist with opportunities.Theseenterprises are facing rapid financial development and facing greater financial risks.Innovative diversified development,in a complex and volatile market economyenvironment,due to the influence of many uncertain factors inside and outside theenterprise,enterprises often face such risks.Therefore,enterprise managers need topay great attention to financial risks,adopt scientific and correct methods toeffectively analyze the financial risks that may exist in the enterprise,and adoptappropriate means to effectively identify and prevent financial risks.This paper analyzes the financial situation of Suning Yunshang Group Co.,Ltd.from 2015 to 2018,and identifies the possible financial risks in the development anddevelopment of Suning Yunshang in recent years from the financial situation,analyzes the reasons behind it and finds suitable countermeasures.To effectivelyprevent the occurrence of financial risks,and to provide more reference for otherlisted companies in China,to promote the healthy and sustainable development oflisted companies in China.Keywords:financial risk;risk prevention;Suning cloud引言当今企业面临的国际国内形势日趋复杂多变,竞争态势越来越激烈,企业面临着各种各样的风险。财务风险管理在企业管理中的地位更加突出,同时财务风险对我国企业造成的危害性程度也日益加深。而良好的财务风险管理有助于企业创造一个相对稳定的生产经济环境,有利于稳定企业财务活动,加速资金周转,实现资金安全性、完整性和赢利性。现如今,国内有许多学者对企业财务风险做了研究,程竹(2017)年指出,当前世界经济快速发展过程中,企业为适应激烈的市场竞争必须依托科学有效的内部管理,提高企业管理水平。财务风险管理是企业管理的重要组成部分,忽视财务风险防范工作,将难以应对企业生产经营过程中内部与外部的各种风险,对企业的生存和发展造成威胁。现代企业要加强财务风险分析,有效防范和消除财务风险的不利影响)。彭湘萍(2017年)认为,企业财务管理风险防范路径探究企业财务管理风险对于企业发展产生着不容忽视的影响,对企业财务管理风险控制策略做出探索,是企业财务管理工作者必须重视的课题阿。熊玮(2016)年认识到,企业财务风险并不是单独存在的,而是与各个经营生产环节有着密切的关联,并体现在企业财务数据的变化上。如果企业在资本筹集、投资、使用、分配过程中疏于管理,会给企业带来不可预期的财务风险,甚至给企业的可持续发展埋下隐患。因此,如何开展科学有效的财务风险管理已经成为现代企业必须深入探索的一项课题,建立科学有效的财务风险管理体系能够对促进企业的健康稳定发展起到关键性作用。秦红梅(2015)年指出,财务风险存在于财务管理工作的各个环节,不同的财务风险产生的具体原因不一样。但大部分财务风险的形成与企业财务管理不善及缺乏风险意识等有关。因此提升企业财务管理水平,才能有效防范并化解财务风险,实现财务管理目标网。本文通过对苏宁云商的分析和认识财务风险,发现其中的问题,并就其采取各种防范对策来避免和控制财务风险的发生。有利于苏宁云商管理者与财务人员正确树立企业财务风险意识,也有利于化解企业面临的财务风险,促进苏宁云商健康发展。一、企业财务风险的相关概述(一)企业财务风险的概念财务风险是客观存在的,它体现在财务工作的各个环节,任何企业都不能保证预期收益就等同于实际收益,但财务风险只是代表一种损失的可能性,并不是说一定会蒙受损失。本文结合学者的研究将财务风险定义为:财务分析是指企业因债务筹资而最终却不能还本付息的风险。(二)企业财务风险的基本特征财务风险存在于企业投资、筹资、运营等财务活动过程中的各个环节,是多种活动关系共同作用的结果,影响企业生产经营活动
喜欢就支持一下吧
点赞0 分享
相关推荐
评论 抢沙发
头像
欢迎您留下宝贵的见解!
提交
头像

昵称

取消
昵称表情代码图片

    暂无评论内容