云南曲辰种业股份有限公司2023年财务分析报告

第1页 / 共7页

第2页 / 共7页

第3页 / 共7页

第4页 / 共7页

第5页 / 共7页

第6页 / 共7页

第7页 / 共7页
已完成全部阅读,共7
云南曲辰种业股份有限公司2023年财务分析报告-知知文库网
云南曲辰种业股份有限公司2023年财务分析报告
此内容为付费资源,请付费后查看
1020
立即购买
您当前未登录!建议登陆后购买,可保存购买订单
付费资源
© 版权声明
THE END
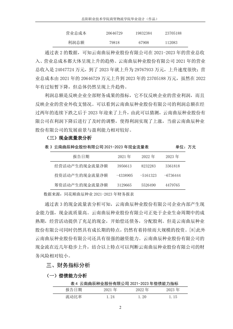
目录一、公司简介二、财务报表分析(一)资产负债表分析(二)利润表分析(三)现金流量表分析2三、财务指标分析2(一)偿债能力分析2(二)营运能力分析.3(三)盈利能力分析..3四、分析结果及建议…4(一)结果分析.4(二)建议.5参考资料:….6岳阳职业技术学院商贸物流学院毕业设计(作品)云南曲辰种业股份有限公司2023年财务分析报告姓名一、公司简介云南曲辰种业股份有限公司证券简称:曲辰种业,证券代码:834751,2015年12月15日正式挂牌上市成为云南种企第一股。云南曲辰种业股份有限公司集种子科研、生产、加工、经营为一体。总股本3000万股,净资产3380万元,拥有种子综合楼4360平方米、种子仓库2080平方米及国内先进的种子加工生产线和种子检验检测设备。拥有科研用地31110平方米。二、财务报表分析(一)资产负债表分析表12021年一2023年企业资产负债表单位:万元2021年2022年2023年负债总额66,899,76497.867.298129.295.863资产总额83,067.421116,534,692152.857.936数据来源:同花顺曲辰种业2021-2023年财务报表当前云南曲辰种业股份有限公司负债较多,特别是在2023年,负债高达129,295,863万元。即使2021-2023年的综合资产逐年增多,但是负债总额也在逐步增多。2021年的负债总额为83067421万元,在2023年上升到129,295,863万元,足足上升了两倍之多。站在财务杠杆角度进行分析,假如负债太多,资产负债变差,则可能会造成财务风险。云南曲辰种业股份有限公司当前的负债结构并不科学,短时间内需要支付的综合负债会给企业带来沉重的债务负担。资金往往是企业发展的重中之重。经过各种实践证明,企业如果没有足够的资金来支持,那么前景再美好的项目也仅仅只能停留在前期的设想、规划阶段,并不能为企业获得真实的收益。企业的资金来源,除了投资方的注入以外,还需要依靠各种各样的融资手段。(二)利润表分析表2云南曲辰种业股份有限公司2021-2023年利润表单位:万元报告日期2021年2022年2023年营业总收入240477242428971129767933岳阳职业技术学院商贸物流学院毕业设计(作品)营业总成本206467291983238423705188利润总额7981867908112083通过表2的数据,可知云南曲辰种业股份有限公司在2021-2023年的营业总收入、营业总成本都大体呈现上升的趋势。云南曲辰种业股份有限公司2021年的营业总收入是24047724万元,到了2023年就上升为29767933万元,上升速度很快:营业总成本由2021年的20646729万元上升到2023年的23705188万元,虽然在2022年有过短暂下降,但总体仍然呈现上升趋势。利润总额是反映企业全部财务成果的指标,它不仅反映企业的营业利润,而且反映企业的营业外收支情况。可以看到云南曲辰种业股份有限公司的利润总额在经过两年的连续下跌之后于2023年迎来了上升,由此可以猜测,云南曲辰种业股份有限公司在利润下降后进行了及时的调整,使得利润实现了上涨,当前云南曲辰种业股份有限公司的发展前景与盈利能力相对较好。(三)现金流量表分析表3云南曲辰种业股份有限公司2021-2023年现金流量表单位:万元报告日期2021年2022年2023年经营活动产生的现金流量净额395661382322833361818投资活动产生的现金流量净额-4338905-5161323-6736444筹资活动产生的现金流量净额312966555264904479765数据来源:同花顺曲辰种业2021-2023年财务报表通过表3的现金流量表分析可知,云南曲辰种业股份有限公司企业内部产生现金能力强,现金流质量高。云南曲辰种业股份有限公司正处于企业生命周期中的成熟期,经营活动提供了充足的现金,开始偿还债务,分配股利。但是云南曲辰种业股份有限公司同时仍然具有成长期的特点,仍然有着持续而大规模的投资。[8]此外云南曲辰种业股份有限公司还具有很强的融资能力。云南曲辰种业股份有限公司的现金流在近几年稳步上升,结合以上特点可以判断云南曲辰种业股份有限公司的财务风险相对较小。三、财务指标分析(一)偿债能力分析表4云南曲辰种业股份有限公司2021-2023年偿债能力指标报告日期2021年2022年2023年流动比率1.241.201.15岳阳职业技术学院商贸物流学院毕业设计(作品)速动比率0.340.410.40产权比率5.907.388.30数据来源:同花顺曲辰种业2021-2023年财务报表速动比率是指速动资产与流动负债之间的比率。根据表4可得,云南曲辰种业股份有限公司在2021~2023年间的速动比率分比为0.34,0.41,0.40。理论认为,速动比率为1较为合适,公司陷入违约风险的可能性较低。云南曲辰种业股份有限公司在2021~2023年间的速动比率并未达到1,再次说明云南曲辰种业股份有限公司的短期偿债能力不强。产权比率是负债总额与所有者权益的比例,用于反映企业的基本财务结构是否稳定。云南曲辰种业股份有限公司2021~2023年的产权比率分别为5.90,7.38,8.30,总体呈现上升的趋势,说明云南曲辰种业股份有限公司的长期偿债能力在逐渐增强,但与行业平均水平0.55进行比较后发现云南曲辰种业股份有限公司这4年的产权比率均显著高于行业平均值,说明从长期看,云南曲辰种业股份有限公司的偿债风险相对较高,存在着高于平均水平的破产风险。(二)营运能力分析表6云南曲辰种业股份有限公司2021-2023年营运能力分析单位:次报告日期2021年2022年2023年应收账款周转率104.88138.48197.21存货周转率0.410.30.28固定资产周转率41.0134.9331.95流动资产周转率0.380.280.26总资产周转率0.330.240.22数据来源:同花顺曲辰种业20121-2023年财务报表云南曲辰种业股份有限公司的资产营运能力较强,尤其是在应收账款周转方面的营运能力非常优秀,堪称行业典范。但近年来由于云南曲辰种业股份有限公司土地储备和在建工程的增多,存货管理和利用的效率下降较为明显,因此造成了总资产管理和利用效率持续降低,管理层应多加关注存货的管理。(三)盈利能力分析表7云南曲辰种业股份有限公司2021-2023年盈利能力分析报告日期2021年2022年2023年销售毛利率()29.4134.1037.48净资产收益率(%)19.6822.8023.24成本费用利润率(%)21.4228.8532.08每股收益(元)1.902.543.06数据来源:同花顺曲辰种业2021-2023年财务报表销售毛利率和企业从通过销售得到的收入中获取利润的能力息息相关,比值越3
喜欢就支持一下吧
点赞0 分享
相关推荐
评论 抢沙发
头像
欢迎您留下宝贵的见解!
提交
头像

昵称

取消
昵称表情代码图片

    暂无评论内容