

第1页 / 共19页

第2页 / 共19页

第3页 / 共19页

第4页 / 共19页

第5页 / 共19页

第6页 / 共19页

第7页 / 共19页
试读已结束,还剩12页,您可下载完整版后进行离线阅读
永安保险公司提升客户满意度的对策研究此内容为付费资源,请付费后查看
黄金会员免费钻石会员免费
付费资源
© 版权声明
文章版权归作者所有,未经允许请勿转载。
THE END
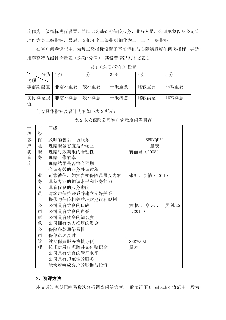
摘要现阶段,经济全球化以及信息时代的到来给我国保险行业发展带来了更加有力的帮助。与此同时,在国民收入总体水平不断提高的情况下,与以往相比我国居民保险意识更加强烈,对于保险公司来说也是另一个巨大的福音。而保险行业目前在保险公司的数量,保险业务种类等方面都逐渐趋于饱和,企业间竞争日趋激烈。所以,对保险公司来说,现阶段运营的重点是如何提高服务质量,进而不断地提高顾客满意程度,并最终实现增强保险公司竞争力水平。文章首先对学术界有关客户满意度概念进行梳理,结合客户满意度与服务质量相关以及其他理论,分析永安保险保险公司发展现状,根据分析结果,企业整体表现出了良好的顾客满意度。但进一步对客户调查问卷数据进行分析,发现永安保险公司当前在客户满意度上还不可避免地存在着一定问题。具体地说,永安保险公司客户跟进持续力量不强,使一些客户满意度不断降低。进一步深究产生上述问题的原因,发现永安保险公司现有业务流程不够科学、费时费力、影响了客户体验:与此同时,业务流程冗余也使整个业务处理效率变得越来越低下:此外还有永安保险企业在续期保费服务上的投入度较低,续保过程中顾客得不到高效、便利的服务。为进一步破解以上难题,永安保险保险公司有必要在员工专业度,业务流程及咨询投诉管理上各个击破。通过对永安保险公司客户服务现状的深入调查和客户满意度问卷调查,本文提出如下对策建议:一是要树立高效和科学的理念、改进业务流程、提高业务办理效率、通过相关科技产品辅助增强顾客体验感:二是永安保险公司需要引进更多的专业人才和建立相应的管理,培训体系以提升业务人员专业度:此外,永安保险保险公司需要注重顾客咨询和投诉服务,有效地为顾客解决有关问题并增强顾客粘性。提高客户满意度对永安保险保险公司来说是个漫长过程,除了以上举措外,还必须增强软实力。在顾客层面上,应确立更加强烈的保险意识和保险文化,并借助于信息化工具逐步把保险文化和保险意识推广到更多潜在顾客手中:从另外一个层面上来说,增强软实力对永安保险公司客户满意度的提高起到了保障作用,可以无形中有助于永安保险公司增强客户忠诚度,因此,对永安保险保险公司竞争力水平有一定提升。关键词:保险公司;保险服务;客户满意度目录摘要前言2客户满意度的概念与客户满意度测评的意义2(一)客户满意与客户满意度的概念2(二)影响客户满意度的因素1、保险服务...........2、业务人员方面?3、公司的形象..…4、公司管理方面.…以(三)永安保险公司客户满意度测评的重要性1、理论意义上..42、具有实践意义4三、永安保险公司客户满意度测评结果及存在问题分析5(一)永安保险公司简介......5(二)永安保险公司客户满意度测评指标与测评方法......................51、测评指标.……52、测评方法.............6(三)永安保险公司客户满意度测评结果及分析.71、关于保险服务。。。。。。。。。。。92、从业务人员来看93、从公司形象来看104、就公司管理而言...105、成因分析...11四、永安保险公司改进并提升客户满意度的策略13(一)优化业务流程和服务质量131、简化业务办理和理赔流程.......132、理赔过程和结果的透明化.·..。133、增加理赔时效和赔付延期补偿机制13(二)改普续期保费服务...·.·141、和更多的第三方收付机构合作142、提高服务网点覆盖率......…14(三)健全业务人员的管理体系,提高整体素质..141、提高业务人员选择标准...…142、强化对业务人员的职业素养的培养153、强化业务人员监督管理........15五、结束语............15参考文献.........16附录..…>永安保险公司提升客户满意度的对策研究一、前言加入世贸组织以来,我国市场增长速度连年提升,经济总体水平的提高也就意味着市场中企业不断增多,产品连年增加。伴随着科学技术的发展,产品质量总体水平也呈不断提高之势,企业之间的竞争日趋激烈,并且竞争主战场已由简单的产品,服务输出转向客户体验。我国是一个人口众多的国家,市场经济不断发展以及对外开放使我国保险市场的发展速度越来越快,因为人口基数较大,保险行业客户众多,不同顾客间保险产品需求较为多样,对于中国保险行业来说是一个独特的环境。然而,就目前的发展水平来看,中国保险行业仍处于起步阶段,虽然竞争已相当严重,但与其他发达国家比较,仍有不小的距离。我国保险行业总体来说顾客满意概念意识淡薄,存在着管理模式不健全和客户关系管理缺失的通病。在这种情况下,对于保险公司来说,想要增强自我竞争力并在激烈竞争中脱颖而出,那么就必须站在顾客的立场上提高顾客满意度水平。学术界很早就开始从顾客出发进行相关的研究,但是许多研究仍然只是停留在观念的培育和树立方面,企业在实际经营过程中如何与顾客建立更加密切的联系,培育忠诚度高的顾客,由此提高客户满意度,仍是值得进一步探讨与研究的。本文将结合永安保险公司的实际案例来探究“关注顾客”管理理念在实践中是如何得到有效贯彻与实施的。通过本研究以期对有关保险公司客户满意度的相关研究有所借鉴。本论文主要采用文献分析法,案例分析法以及问卷调查法对永安保险公司目前客户满意程度进行实地调查研究。从中发现当前可能存在的一些问题,将问题作为出发点,有针对性地提出改进方案及保障举措。通过本论文研究,永安保险公司客户满意度水平会得到一定提高,进而增强永安保险公司竞争力水平。对于我国保险行业来说,本研究也兼具借鉴价值。二、客户满意度的概念与客户满意度测评的意义(一)客户满意与客户满意度的概念顾客满意就是顾客得到保险保障或者服务之后,对于保险保障或者服务的真实感受相对于期望所带来的喜悦或者失望情绪,而满意度就是满意的一种量化。客户满意度这一专业术语是20世纪六十年代由学者Cardozo在分析和整合以往有关学术理论,概念的基础上提出来的,并最终概括出客户满意度这一界定。在他看来,顾客满意度对于一个企业来说非常重要,因为它关系着顾客是否能二次或者多次地消费该企业产品与服务。并且提出了提高顾客满意度需改善顾客购买体验、促进顾客多次挑选商家产品服务、降低其他竞品消费等建议。由于市场环境总是处于变化之中,所以客户满意度的含义也会因此发生一定变化。当前主要存在两种定义:第一种意义上的定义重点在于消费结果上,该定义认为顾客满意度就是顾客完成消费行为后对商品或者服务所做出的评价。第2种意义定义的重点是服务过程,一些学者认为顾客在对服务进行体验时会形成某种体验感受并因此而对企业的商品或者服务做出评价,这一定义指明了服务过程在顾客满意度评价中的关键性作用。无论何种定义方式,客户满意度都有一个客体,即客户消费的某种企业的产品或劳务。顾客满意是顾客从事消费这一实际情境中无法界定的综合概念,它是顾客对于消费结果或者过程所产生的经验感受或者是态度。因此,客户满意度只是一种主观的评价,它实际上表现在客户在消费商品或者服务之前所产生的一定预期期望上。若在数值量化层面上加以说明,可概括为顾客在消费商品或劳务之后所经历之情感与消费之前之期望之差。顾客满意度往往是一种心理所表现出的状态,所以存在着一定的滞后性,它通常发生于顾客经历产品或者服务后,但是这种滞后性却
暂无评论内容