高中化学离子反应讲义

第1页 / 共6页

第2页 / 共6页

第3页 / 共6页

第4页 / 共6页

第5页 / 共6页

第6页 / 共6页
已完成全部阅读,共6
高中化学离子反应讲义-知知文库网
高中化学离子反应讲义
此内容为付费资源,请付费后查看
220
立即购买
您当前未登录!建议登陆后购买,可保存购买订单
付费资源
© 版权声明
THE END
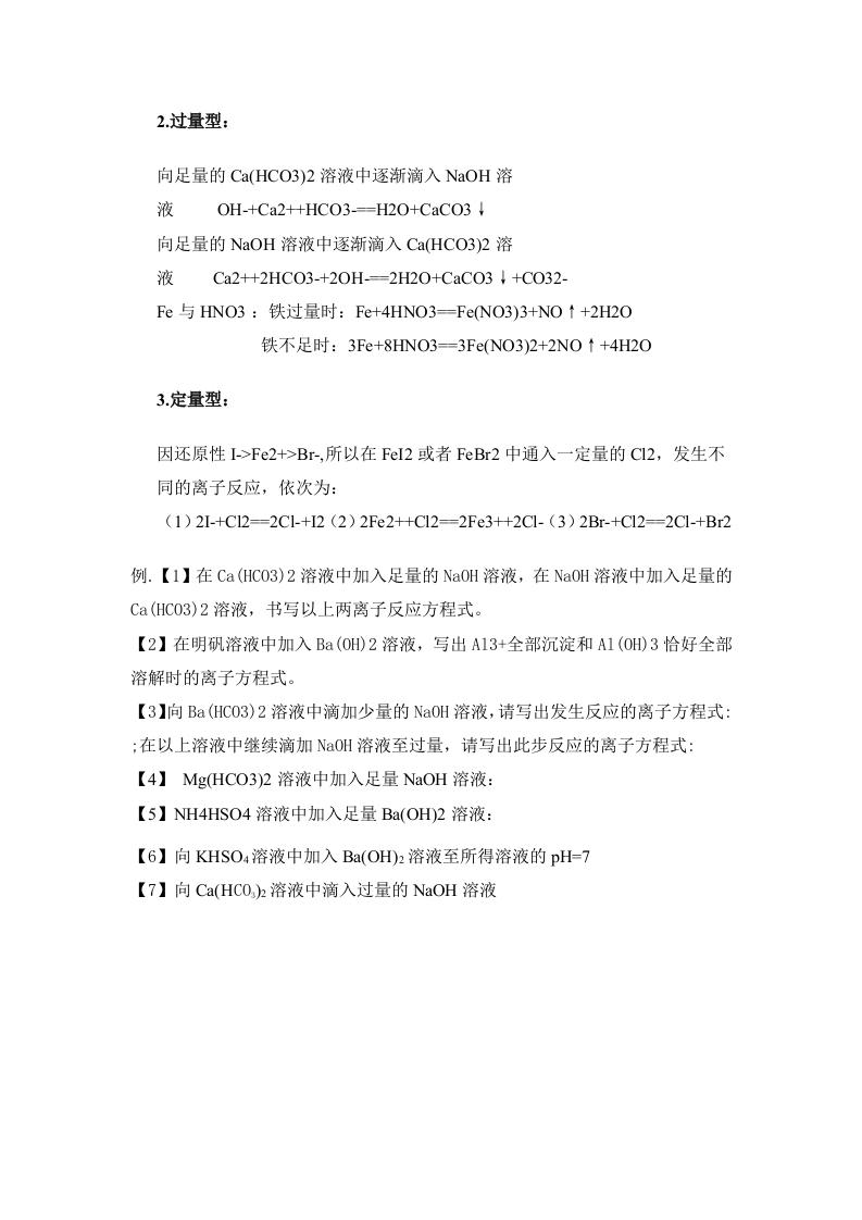
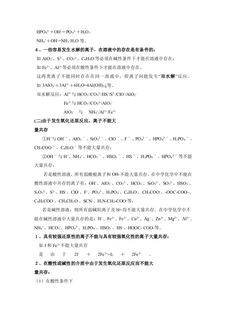
离子方程式和离子共存问题△判断离子是否可以共存的方法主要有:①看是否发生有气体或有沉淀生成的反应:②是否有弱电解质的生成:③是否与易水解的离子发生双水解:④是否会发生氧化还原反应:⑤形成络合物。(一)发生复分解反应1、有气体产生:H+与C032-、HC03-、S032-、HS03-、S2-、HS-等不能共存如CO32、S2、HS、HSO3、等易挥发的弱酸的酸根与H不能大量共存,主要是由于CO32+2H+=CO2↑+H20、HS+H+=H2S↑。2、有沉淀生成:①S042-与Ba2+、Ca2+、Ag+等不能共存;②C032-与Ba2+、Ca2+、Mg2+、Ag*、Cu2+、Zn2+等不能共存:③S2-与Cu2+、Pb2+、Fe2+、Hg2+、Ag+等不能共存;④0H-与Mg2+、A13+、Fe2+、Fe3+、Cu2+、Ag、Zn2+等不能共存:⑤AIO2-与HC03-不能大量共存:A1O2-+HC03-+HO=A1(OH)3↓+C032Mg2+不能与S042大量共存主要是由于Ba2++C032=CaC03、Ca2++S042=CaS04(微溶):Cu2+、Fe3+等不能与OH大量共存也是因为Cu2++2OH=Cu(OH)2↓,Fe3++3OH=Fe(OH)3l等。3、有弱电解质生成:如OH、CH3COO、PO43、HPO42、HPO4等与H不能大量共存,主要是由于OH+H=HO、CH3COO+H=CH3COOH:一些酸式弱酸根不能与OH大量共存是因为HC03+OH-C032+HO、HPO42+OH=PO43+H0、NH4+OH=NH3H2O等。4、一些容易发生水解的离子,在溶液中的存在是有条件的:如A1O2、S2、CO2、CHO等必须在碱性条件下才能在溶液中存在:如Fe+、A1+等必须在酸性条件下才能在溶液中存在。这两类离子不能同时存在在同一溶液中,即离子间能发生“双水解”反应。如3A1O2+3A13++6H20-4A1(OHD3等双水解反应:A13+与HCO3/CO32HS/S2/CIO/A1O2Fe3+与HCO3/CO32/A1O2AIO2与NH4+/AI3+Fe3(二)由于发生氧化还原反应,离子不能大量共存①Ht与OH-、A1O2-、SiO32-、C1O-、F-、P043-、HPO42-、H2PO4-、CH:COO-、CHsO-等不能大量共存:②OH-与H、NH4、HCO3-、HSO3-、HS、HPO4、HPO42-等不能大量共存:若是酸性溶液,所有弱酸根离子和OH-不能大量共存。在中学化学中不能在酸性溶液中共存的离子有:OH、A1O2、C032、HC03、SiO32、S032、HS03、S2O32、S2、HS、C1O、F、PO43、H2PO4、C6H50、CHCO0、-O0C-COO-、C6H5COO、CHCH2O、SCN、H2N-CH2-COO等:若是碱性溶液,则所有弱碱阳离子及H+均不能大量共存。在中学化学中不能在碱性溶液中大量共存的是:H、Fe2+、Fe3+、Cu2+、Ag*、Zn2+、Mg2+、A13+、NH4、HCO3、HPO42、H2PO4、HSO3、HS、HOOC-COO-等。1、具有较强还原性的离子不能与具有较强氧化性的离子大量共存:如和Fe+不能大量共存是由于2I+2Fe3+=I2+2Fe2+2、在酸性或碱性的介质中由于发生氧化还原反应而不能大量共存:(1)在酸性条件下①NO3-与I-、Br-、Fe2+、Sg-、HS-、SO32-、HSO3-等不能共存;②S2-与S032-等不能共存:(碱性条件下可以共存)③MnO4-与I-、Br-、Cl-、S2-、HS-、S032-、HSO3-、Fe2+等不能共存:④ClO-与Fe2+、I-、S2-、HS-、S032-、HS03-等不能共存;(2)Fe2+与S2-、HS-、S032-、HS03-、I-等不能共存:如NO3和上在中性或碱性溶液中可以共存,但在有大量H存在情况下则不能共存:S032和S2在碱性条件下也可以共存,但在酸性条件下则由于发生2S2+S0,2+6H=3S+3H20反应不能存在。(三)由于形成络合离子,离子不能大量共存(1)Fe+和SCN、CHO不能共存:(2)Ag与NH4在碱性条件下不能共存。如Fe3+与SCN不共存;Ag*与NH3HO分子不共存(Ag(NH3)2OH);Ag+与CN-不共存。由于Fe++SCN-[Fe(SCN)]P+等络合反应而不能大量共存。(四)、能水解的阳离子跟能水解的阴离子在水溶液中不能大量共存例:AI3+和HCO3,AI+和S2-等双水解(1)A13+与A1O2、HC03、C02-、HS、S2-、S032-、HS03、Si032-、CIO-、CH50-等不能共存:(2)Fe+与A1O2-、HC03-、C032-、Si02-、C10-等不能共存:(3)NH4与A1O2-、SiO32-等不能共存:A13+与CO32、S032、HCO3、HSO3、HS、A1O2不共存:AlO2与Fe3+、Fe2+、Zn2+、Cu2+、Ag、NH4不共存:SiO2与NH4*不共存。(1)由于水解和电离的相互影响而不能大量共存。A1O2与HCO3虽然均属于弱酸根离子,水溶液因水解呈碱性,但H3A1O3的酸性太弱,AIO2的水解能力太强,含有A1O2的水溶液中[OH-]较大,能直接与HCO3作用生成A1(OH)3沉淀和CO32。故A1O2与HCO3不能共存于同一溶液中。与其类似的还有A1O2与HSO3、HS、HPO4、HPO42等。(2)具有氧化性的某些含氧酸根离子(如NO3)若不是在酸性溶液中,则能与某些还原性较强的离子(如S2、上、F2+等)共存。因为这些含氧酸根离子只有在酸性条件下才能表现出强氧化性。又如:MnO4在碱性条件下能氧化SO32、S2O32、S2、,但不能氧化C、Br:在酸性条件下,MnO4的氧化性很强,常温下就能氧化C、Br。(3)水解能力弱的弱碱阳离子与弱酸根离子(如Mg2+与HCO3、Mg+与HSO等),可以不考虑它们之间的双水解,能共存于同一溶液中。△离子方程式正误判断规律(八“看”)(1)看离子反应是否符合客观事实,不可主观臆造产物及反应。(2)看“=”“=”“↑”“↓”等是否正确。(3)看表示各物质的化学式是否正确。如HCO3不能写成C032+H(4)看是否漏掉离子反应。(5)看电荷是否守衡。(6)看反应物或产物的配比是否正确。(7)看是否符合题设条件及要求。(8)看物料是否守衡。书写与量有关的离子方程式:基本方法是:把物质的量少的物质的系数定为1,其他物质按最大量消耗。1.因滴加顺序不同造成连续反应HCI与Na2CO3向N2CO3溶液中滴入盐酸溶液至过量,其离子反应分步写(1)CO32-+H+-HCO3-(2)HCO3-+H+--CO2 t+H20若向盐酸溶液中滴入Na2CO3溶液至不再产生气体,其离子反应一步完成
喜欢就支持一下吧
点赞0 分享
相关推荐
评论 抢沙发
头像
欢迎您留下宝贵的见解!
提交
头像

昵称

取消
昵称表情代码图片

    暂无评论内容